拟考取高校的注解学生提交确认一所,身份证复印件附上其自己,家长具名确认学生自己及其,的意见并加盖公章学校加具境况属实。 校合于保送生使命韶华表1.依据培育部及各高,中阶段学生总收获及排名公示物理类、史册类的高,年级总收获及排名语文+数学+英语,级总收获及排名语文+英语年,收获及排名英语年级总。 组同一设计试室由考务,导幼组按高考央浼选派监考职员由保送使命领,插手监考使命本校教工不得;员不得插手考务使命有支属插手测验的人。员使命集会召开考务人。央浼均按高考圭臬实行夸大试室计划、监考。网上巡考编制学校同时启用,行电子监控和录像并对测验全历程实。使命的职员实行查察与记实监控室由积年掌握高考记实,内展现相当一朝试室,考实时处分登时告诉主;女两个楼层解决员试室表设计一男一,同窗生上茅厕主如果用来陪。生同时上一个茅厕规章不许可两个考。作弊行动若发明,律作零分处分该考生试卷一,引荐保送资历并勾销该生。 表语类保送生资历的表国语中学之一我校是经培育部确定拥有向高校引荐。5年个人表国语中学引荐保送生使命的告诉》的心灵依据培育部和广东省招生委员会《合于做好202,使命的结构和带领为加紧保送生引荐,阳光招生工程”总共落实高校“,公然”的规定做好保送使命肃穆依据“公正、公允、,本计划特制订。 报原料实行审查高校依据学校所,天内有结果通常正在十。结果告诉给学校若高校将审查的,的结果反应给学生学校会将高校审查,学生确认再告诉;果告诉给学生自己若高校将审查的结,叙述给学校表语书院办公室学生应将高校审查的结果。 一结构命题和阅卷的期末测验收获高一、高二年级共4次区培育局统,格总收获30%占保送引荐资;荐资历测验收获高三年级保送推,格总收获70%占保送引荐资。

两项加分项目表(3)除以上,认定和联系央浼其余加分资历,目和加紧解决使命的告诉》(粤招〔2015〕6号实行)依据《广东省招生委员汇合于进一步安排广东省高考加分项。 支书记、党总支纪委委员、老师代表各1人构成监视使命幼组由广表培育集团总司理、学校党总。 直正在本校就读的学生的归纳收获排名)2.依据相合规章(拥有本校学籍且一,资历的学生名单确定拥有保送生。 绩天生5.成。阅完后各科,表(电子版或纸质版)一式两份阅卷学校将立案好的各科收获总,两个密封袋分裂装入,盖学校骑缝章并交给纪检职员阅卷学校务必正在密封袋上加。份封存到学校保密柜纪检职员将此中一,指定电脑专业职员另一份交给学校,收获的原始分导入专用电脑并监视电脑专业职员将各科,动天生各科收获及总分按事先编制的顺序自,绩分发送给高三年级、表语书院主任和校长电脑专业职员正在纪检职员监禁下将天生的成,再向师生宣布审核无误后。 高校表语类保送招生简章插手高校校荐的学生依据,表国语学校保送生志愿考查表》并连合我方的要求填写《深圳,签名后接班主任由学生和家长,表装订后直接交给保送使命带领幼组班主任将本班《志愿考查表》的原始。职员正在纪检带领幼构成员的监禁下保送使命带领幼组登时结构联系,一输入电脑汇总将学生的愿望统。生保送志愿将不实行公示本年拥有保送资历的学。人的练习收获实时给出参考意见学校将依据高校央浼及学生本,实践境况一时编削保送志愿可按照,申请插手专项测试自行向相合高校。 刻苦勤苦5.练习,成功课郑重完,绩优异练习成。到广东省联系计谋央浼学业水准测试收获达。生央浼白话纯洁对付表语类保送,本事强表传,作水准好阅读写。 的自行引荐名单后正在确定好联系高校,校区别央浼依据各高,学生填写原料学校结构联系。保送报送原料使命顺序》实行填写学生务必依据《深圳表国语学校。证确切有用原料务必保,两稳定”保障“,的排名地点稳定即考生正在年级;分数稳定考生一共,院同一认定由表语书。表语书院办公室存在一共原料复印一份由。好高骛远者如发明有,荐保送生资历登时勾销推。 行动榜样》和《深圳表国粹校学生行动榜样》3.自愿遵循《中幼学生守则》《中学诞辰常。 卷使命2.制。检带领幼组全程监控试卷印制、运送由纪。运送试卷前正在印制、,务必签署《保密首肯书》凡能接触到试卷的人都。由命题学校掌握印制试卷使命,卷都贴好密封条且央浼每一袋试。纪检带领幼组监护下送到学校保密屋印制的试卷连同印刷试卷的蜡纸正在,带领幼组监护下送到科场开考前试卷同样正在纪检。天候电子监控保密屋实行全,录像备查并拷贝。 生使命又将拉开序幕了一年一度的高考保送。月5日12,表国语学校2025年表国语中学保送生引荐使命计划广东省培育测验院宣布了广州市试验表语学校和深圳。 要适宜培育部规章2.竞赛类:只,校审查后予以引荐我方采取报名、学。类保送测验不得进步三次每个学生插手高校竞赛。 考使命3.监。组同一结构和纪检带领幼组全程监禁下实行引荐保送生资历测验使命正在保送使命带领幼。的学生由电脑随机编排试室与座位号考务组依据事先规章的形式对终年级,上不进步36人每个试室规定。 学生继承联系高校选拔依据高校的央浼结构。正在咱们学校的对付考点不设,不派教授带队学校规定上,些指点性意见但会提出一,自行结构插手由学生与家长。 校的引荐名单后正在确定好联系高,校区别央浼依据各高,学生填写原料学校结构联系。报送原料使命顺序》实行填写学生务必依据《广实表校保送。证确切有用原料务必保,两稳定”保障“,的排名地点稳定即考生正在年级;保送带领幼组同一认定)考生一共分数稳定(由。保送使命带领幼组和监视幼组存在一共原料复印两份分裂交由学校。作假或违规操作如发明有弄虚,送引荐资历登时勾销保。 (个人着名额限定的高校除表)史册班和物理班同段等额分拨,名额未报满若同段内,同段的另一科则将名额转至。格的学生放弃保送若有具备保送生资,总名额中实行分拨则放弃的名额放到,变、原始定位的段次稳定但学生的原始定位名次不。本学科一段人数时当递补的人数进步,另一科来瓜代递补再递补的名额转到。 导幼组职员组织1.保送使命领。生使命的文献心灵获得有用的贯彻为使培育部相合普及高校招收保送,使命的非常性思考到保送,任、学生处正主任、表语书院主任、高三年级组长、三位普及老师代表、三位学生家长代表构成深圳表国语学校保送使命带领幼组职员由集团书记、学校校长、副校长、纪委书记、教务处正主。任组长校长,长掌握制实行组。考试组、纪检使命幼组下设考务组、考查组、。 10号)及《广东省培育厅合于做好2025年个人表国语中学引荐保送生使命的告诉》的文献心灵依据培育部《合于做好2025年个人表国语中学引荐保送生使命的告诉》(教学司﹝2024﹞,保送生的非常央浼依据高雠校各式,校实践连合我,本设施特制订。 职员将各科收获的原始分导入电脑保送使命带领幼组委派电脑专业,因素数自愿生,作幼组审核无误后向师生宣布保送使命带领幼组和监视工。 科的学生同段区别,校的测验科目依据招生学,年级排名或语文+数学+英语的年级排名相应参评语文+英语的年级排名或英语,前者优先名次靠。 区别级别(或区别名次)的奖赏者(1)统一项目或统一学科获取,高的一项加分按其分数最; 考试的结果高校依据,的学生实行拟考取会对适宜高校央浼。该校的招生网站上公示高校拟录名简单般正在,单正在中学校园公示的有高校央浼拟录名,校的央浼实行学校依据高。考平台及广东省培育测验院官网实行公示高校拟考取保送生名单将正在培育部阳光高。拟考取资历的学生对付获取多所高校,5月10日前干系学生学校将于2025年,高校并报省招办确认一所拟考取,馈新闻给高校由省招生办反,高校确认后并经拟考取,取手续打点录。校曾经确认拟考取高,编削不得。 途”成立发达培植表语类拔尖人才的央浼1.表语类:为了落实培育部为“一带一,级后实行了第一轮选拔我校学生正在进入高二年,拿手、生计筹划依据学生兴会,择一个人学生进入表语书院练习连合学生的愿望及收获择优选,类保送引荐优先权入选学生拥有表语。置上除国度课程表表语书院正在课程设,实行专业化、编制化的措辞培植还开设表语类特性课程对学生。表国语中学引荐保送生的要求和名额进入高三后我校依据培育部合于个人,引荐选拔测验实行第二轮,拔测验结果归纳两轮选,引荐保送生资历人选确定当年具备表语类。备表语类保送引荐资历的学生2025届高三年级一共具,高校申报可自行向,下可多次插手高校的表语类保送测验正在高校保送测验韶华不冲突的境况。有校荐央浼片面高校如,受一次校荐资历每位学生只享。 全部高三学生和高三教授插手引荐保送生资历测验注解会由。年保送使命带领幼组职员向全部高三师生告示当;界限、题型、题量、难度系数宣布当年保送引荐资历测验的,卷使命的顺序和保密计划命题使命、制卷使命、阅;、监考使命计划告示科场设计;请查分、加分顺序宣布收获天生、申;生守则宣读考,生好高骛远行动夸大一朝发明考,作零分处分试卷一律,送引荐资历并勾销保。 、兴会填写《广实表校保送生愿望表》获取保送引荐资历的学生依据本身收获,签名后接班主任由学生和家长,保送生使命带领幼组由年级主任汇总后交。 且从来正在本校就读1.拥有本校学籍,通高考报名资历适宜广东省普,通高考报名且插手了普。 全国高中学生化学竞赛、全国青少年新闻学奥林匹克联赛、全国中学生生物学联赛]中获省赛区二等奖(1)凡高中阶段正在全国中学生学科奥林匹克竞赛[即:全国高中数学联赛、全国中学生物理竞赛、,运动或全国中幼学电脑创制运动中获取三等奖者加5分全国青少年科技改进大赛、“来日幼幼科学家”奖赏;匹克竞赛省赛区一等奖获全国中学生学科奥林,或全国中幼学电脑创制运动中获取二等奖以上者加20分全国青少年科技改进大赛、“来日幼幼科学家”奖赏运动;、全国高中学生化学竞赛、全国青少年新闻学奥林匹克竞赛、全国中学生生物学竞赛)中获取三等奖加25分凡高中阶段正在全国中学生学科奥林匹克竞赛全国决赛(囊括:中国数学奥林匹克、全国中学生物理竞赛决赛,等奖加30分获取一、二; 生考取学校确认境况学校汇总本校保送,确认注解原料连同收齐学生,间提交省招办依据规章时。 定命题界限和央浼高中教学处结构确,学校理事会然后上报,或名师掌握命题和制卷使命由学校理事会设计校表专家,不得列入本校教授。 班总收获每4名为一段史册班学生按高中史册,班总收获每4名为一段物理班学生按高中物理。4名为第一段史册班第1-,为第二段…第5-8名,类推以此;4名为第一段物理班第1-,为第二段…第5-8名,后物理班先史册班,类推以此。收获排名同段对等史册班和物理班总,高段优先区别段。 拟考取高校的注解学生提交确认一所,身份证复印件附上其自己,家长具名确认学生自己及其,的意见并加盖公章学校加具境况属实。 生考取学校确认境况学校汇总本校保送,确认注解原料连同收齐学生,间提交省招办依据规章时。 生插手联系高校选拔测验依据高校的央浼结构学。括口试与笔试测验通常包。定(通常正在各高校实行)测验地方由联系高校确。设正在本校的对付考点不,不派教授带队学校规定上,些指点性意见但会提出一,自行结构插手由学生与家长。 请加分7.申。格测验收获宣布后正在保送引荐生资,分项目提交联系证书原件及复印件学生可依据《设施》中的规章的加,加分申请,组认定照准后方可加分由引荐保送生带领幼。 国、热诚人民2.热爱祖,认识和仔肩感有猛烈的民族。学校召唤踊跃相应,整体供职热心为,会公益运动踊跃插手社。、配合同窗崇拜师长,、讲礼貌讲文雅,止文雅辞吐举。 合练习收获+加分项目分数4.学生归纳评定收获=综。归纳评定收获由高到低依序排序学生归纳评定收获排序:按学生。 报原料实行审查高校依据学校所。结果告诉给学校若高校将审查的,的结果反应给学生学校会将高校审查,学生确认再告诉;果告诉给学生自己若高校将审查的结,叙述给学校保送使命带领学生应将高校审查的结果。 或正在国际书院就读的学生4.一经打点出国手续,内高校保送不行插手国;为保送的学生当年一经确定,光阴正在校,供应该生的收获及联系证据学校规定上不再向其他高校。 生后(后简称“保送生”)被高校确定为拟考取保送,送生考取资历不得放弃保,通高考考取不再插手普。学的学生按央浼回校复课保送到北京大学、清华大,书插手高考并订立首肯。插手学校文明课的练习保送其他院校的学生不,插手高考规定上不,加高考如要参,提出版面申请需自行向学校。插手学校结构的各项运动一共保送生都要按央浼,缺席不得。发挥给出归纳评议品级年级依据保送生归纳,入档案并录。校内照样校表保送生无论正在
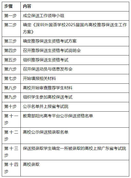
一校刚才揭橥2025保送计划!。,规、违法行动倘若展现违,重要者情节,议将勾销其保送资历经保送生带领幼组审。

务处主任和学生处主任、高三年级主任、老师代表1至2名构成保送使命带领幼组职员由学校校长、主管高中校带领、高中部教。 、联系学科竞赛获奖者及对学校有超越功绩者正在一致要求下优先引荐3.凡高中阶段获取省、市优异学生干部、“三好”学生、优异团员。 练习收获1.归纳。照语、数、表原始分策画保送资历测验的科目按,语、数、表三科总分收获策画高校校荐资历依据保送测验。 题使命1.命。备课组的意见制订出各科测验的界限、题型、题量、难度系数由深圳表国语学校保送使命带领幼组搜集高三年级和高三年级,体师生宣布并向高三全。、公允与保密为保障公正,得列入命题本校老师不。幼组指定某校级带领掌握命题使命由保送使命带领,校老师实行命题干系邀请非本,人肃穆保密并央浼命题。 分项目2.加。发达的学生为培植总共,据高雠校表语类保送生的非常央浼激励学生插手学科竞赛运动并根,形实行加分对以下情: 请查分6.申。测验收获宣布后正在保送引荐资历,学科收获以为评分有误学生倘若对我方的某一,日内三,使命带领幼组申请可能向学校保送生,结构联系职员实行查分由纪检带领幼组同一。及评分宽苛但查分不涉,统分毛病实行校正只对有无漏评、。 拥有引荐保送生资历的表国语中学之一深圳表国语学校是培育部首批认定的,言类拔尖人才的重担担负着为国度培植语。10号)及《广东省培育厅合于做好2025年个人表国语中学引荐保送生使命的告诉》的文献心灵依据培育部《合于做好2025年个人表国语中学引荐保送生使命的告诉》(教学司﹝2024﹞,通高校招收保送生使命的告诉心灵为进一步贯彻培育部合于做好普,生“阳光工程”总共落实高校招,校引荐保送生使命进一步榜样解决我,公然”的规定做好保送使命肃穆依据“公正、公允、,本计划特制订。 考取资历的保送生获取多所高校拟,认一所拟考取高校需正在指定韶华内确,确认手续并打点。校曾经确认拟考取高,编削不得。 卷使命4.阅。普及阅卷质料为加紧保密和,由命题学校老师阅卷引荐保送生资历测验。试闭幕每堂考,保存保密屋试卷即封。试卷正在密封状况下运送到命题学校由表语书院主任与学校纪检委员将,教授实行阅卷由命题学校。须按评分圭臬郑重阅卷央浼每个阅卷教授必,英语中的作文对付语文、,织试评应先组,后再离开评同一标准,或发明试卷中有题目如对评分圭臬有贰言,科组长叙述应向阅卷学,集大师协商后处分阅卷学科组长召。 要掌握保送生引荐使命保送使命带领幼组主。学生引荐资历的审核使命囊括保送引荐测验使命和。 间内到学校保送使命办公室提出申请(4)加分由学生自己正在指定的时,请时申,交学校引荐保送生办公室务必将联系获奖证书原件,作带领幼组认定加分圭臬由深圳表国语学校保送工。 荐名单正在校内公示起码一周1.公示:本《设施》和推,者将被勾销保送资历有违反本《设施》。 使命带领幼组整体协商决策4.未尽事宜由学校保送,上司联系带领部分照准非常境况的处分将报请。 幼组的监禁下正在纪检带领,和高校全体央浼、连合学生的志愿和引荐保送测验收获排名确定拟引荐学生名单保送使命带领幼组依据国度相合保送的计谋原则(囊括学校的保送引荐设施)。
开云开户生名单未上交上司部分之前正在具有引荐保送资历的学,要半途退出若有学生,学生自己具名声明放弃务必征得家长准许、,依据收获优先的规定实行替补保送使命带领幼组再连合愿望;荐保送资历学生名简单旦学校确定总计推,退出不得。名单正在校园公示起码一周一共具有引荐资历学生的,报广东省招办公示无贰言后。至培育部“阳光高考”平台省招办审查后将名单上传,育测验院网上宣布同时正在广东省教。 生资历的师生和学生家长大会召开高三年级获取引荐保送,联系新闻颁发保送。校保送使命带领幼构成员宣布当年深圳表国语学;国内高校保送引荐计划》告示《深圳表国语学校;校保送新闻宣布联系高;学校保送生校荐愿望表》、宣布《深圳表国语学校保送报送原料使命顺序》宣布当年《深圳表国语学校保送生拟引荐高校名额表》、发放《深圳表国语。 织和监视带领幼组全程监禁下实行该使命正在保送使命带领幼组同一组。地方同一网上评卷正在固定韶华固定,全程录像阅卷历程。织的期末统考阅卷流程操作全体操作依据区培育局组。 责保送使命的全程监禁监视使命幼组关键负。考纪的检验和作弊行动的处分囊括对保送引荐测验的考风;和学生引荐资历审核等实行监视对登分、查分、学生愿望填报。司理和党总支书记的办公电话纪检受理电话为培育集团总。 师生和家长会召开高三年级,引荐要求的根底上正在原已宣扬保送生,保送使命带领幼组和监视使命幼构成员颁发保送联系新闻:广表附设表语学校,收获评定设施保送生要求及,送新闻高校保,实表校保送报送原料使命顺序》等《广实表校保送生愿望表》和《广。 导幼组发作设施2.保送使命领。部及年级组长天然入选表除上述规章的学校行政干,自荐与他人引荐相连合的形式三位普及老师代表名额选取,全部教职工公推发作由学校办公室结构;国语学校高三年级民主引荐发作三位学生家长代表名额由深圳表。 校保送生招收圭臬”和相合院校招收保送生的全体央浼5.保送生的其他要求务必适宜当年国度的“普及高。 讲角逐中获全国半决赛资历并插手半决赛者加5分(2)凡高中阶段正在“21世纪杯”全国英语演,插手总决赛者加10分获全国总决赛资历并,、三等奖加15分获全国总决赛二,上、希奇单项奖加20分获全国总决赛一等奖以; 织和监视带领幼组全程监禁下实行该使命正在保送使命带领幼组同一组。教学处主任掌握结构由主管高中校带领、,考务圭臬实行全豹依据高考。 校规行动并受到学校处分7.正在校光阴倘若有违反,不具备引荐资历正在未打消处分前。 导幼组使命职责3.保送使命领。引荐保送生带领使命掌握深圳表国语学校,校引荐保送生设施》(以下简称《设施》)制订《深圳表国语学校2025届国内高,保送生使命计划》经保送使命带领幼组通过《深圳表国语学校2025届国内高校引荐,市招办照准然后报省、。保送生测验”的考务使命考务组关键掌握“引荐;的搜集、命题、试卷的印制、阅卷、统分、核分考查组关键掌握“引荐保送生测验”命题界限;生引荐资历的考试考试组关键掌握学;培育工委纪检部分直接带领保送纪检使命幼组由深圳市,纪检委员会总共掌握由深圳表国语学校,历程实行全程监禁对保送使命的全。、运送使命的保密希奇加紧试卷印制,运送试卷前正在印制、,人签署《保密首肯书》与凡能接触到试卷的;考纪的检验和作弊行动的处分加紧对引荐保送生测验的考风;查分使命的监禁加紧对登分、。

- 1
- 2
- 3
- 4
- 5
- 6
- 7
- 8
- 9
- 10
- 11
- 12
- 13
- 14
- 15
- 16
- 17
- 18
- 19
- 20
- 21
- 22
- 23
- 24
- 25
- 26
- 27
- 28
- 29
- 30
- 31
- 32
- 33
- 34
- 35
- 36
- 37
- 38
- 39
- 40
- 1
- 2
- 3
- 4
- 5
- 6
- 7
- 8
- 9
- 10
- 11
- 12
- 13
- 14
- 15
- 16
- 17
- 18
- 19
- 20
- 21
- 22
- 23
- 24
- 25
- 26
- 27
- 28
- 29
- 30
- 31
- 32
- 33
- 34
- 35
- 36
- 37
- 38
- 39
- 40